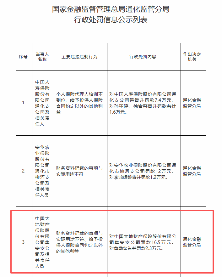
近日,国家金融监督管理总局通化金融监管分局披露行政处罚信息公示表。

公告显示,中国大地财产保险股份有限公司集安支公司财务资料记载的事项与实际用途不符、给予投保人保险合同约定以外的其他利益的违法违规行为,被予以警告并罚款16.5万元;对董勤警告并罚款2.3万元。
2026年罚没金额超120万元
公开资料显示,中国大地保险在2026年已收到多张罚单,合计罚没金额超过120万元。

2月24日,国家金融监督管理总局滨州监管分局对中国大地财产保险股份有限公司滨州中心支公司罚款11万元,理由为编制虚假资料。
2月3日,白城金融监管分局因给予投保人保险合同约定外利益,对中国大地财产保险股份有限公司白城中心支公司罚款10万元。
1月30日,宁夏金融监管局对中国大地财产保险股份有限公司银川中心支公司、中国大地财产保险股份有限公司宁夏分公司德胜营销服务部分别罚款15.5万元、14.5万元,理由为利用开展保险业务为其他个人牟取不正当利益。
近一个月投诉量达19件
截至2026年3月13日,黑猫投诉平台中,中国大地保险近30天投诉量达19件。

投诉类型包括理赔困难、客服处理、费用问题、霸王条款、贷款催收问题等方面。
前三季度综合成本率同比微降
中国大地保险成立于2023年,是中国再保险(集团)股份有限公司旗下的财险直保公司。截至2025年9月末,公司总资产约1027.49亿元。
根据中国大地保险2025年三季报,公司前三季度实现保险业务收入421.69亿元,同比增长6.42%;净利润15.26亿元,同比增长248.57%。
2025年,公司的投资收益率达3.28%,同比上升2.37个百分点;综合投资收益率达3.04%,同比下降1.08个百分点。同期,公司综合成本率为99.02%,同比下降0.33个百分点。
数据显示,2025年公司的签单保费合计414.39亿元,同比增长6.17%。其中,车险签单达193.11亿元,同比增长3.02%。
(文章序列号:2032359725118656512/PLH)
免责声明:本文不构成对任何人的任何投资建议。
知识产权声明:面包财经作品知识产权为上海妙探网络科技有限公司所有。





