史带财险合规存漏洞:因网络安全管控不足被监管处罚
作者:面包财经
发布日期:2024-01-17 13:50
行政处罚
2024年1月12日,国家金融监督管理总局上海监管局公开披露了对史带财产保险股份有限公司的行政处罚。

行政处罚信息公开表显示,史带财产保险股份有限公司被国家金融监督管理总局上海监管局责令改正,并处以罚款20万元。主要违法违规事实为:“网络安全管控不足”。
曾因异地承保雇主责任险业务等违规被处罚
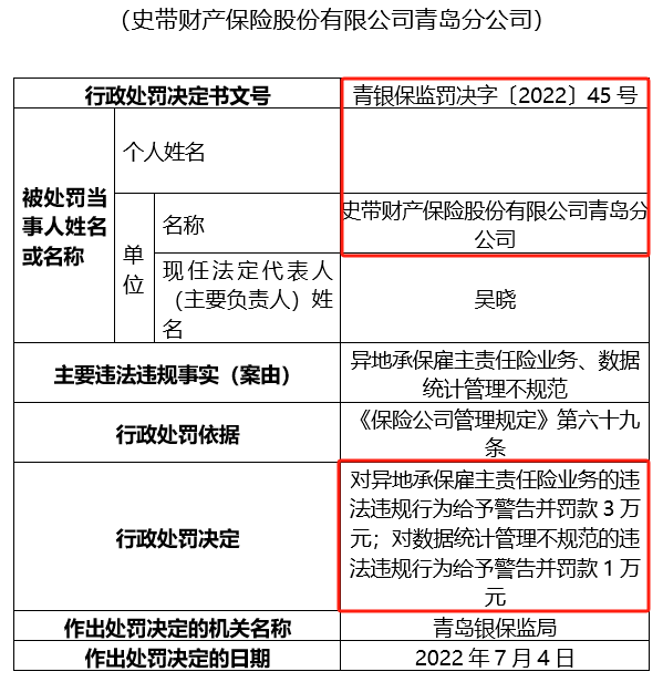
根据监管部门通报统计 ,2022年,史带财产保险股份有限公司分支机构还曾被原青岛银保监局处以罚款4万元。

具体来看,2022年7月,史带财产保险股份有限公司青岛分公司被原青岛银保监局给予警告并合计处以罚款4万元。主要违法违规事实为:“异地承保雇主责任险业务、数据统计管理不规范”。其中,对异地承保雇主责任险业务的违法违规行为给予警告并罚款3万元;对数据统计管理不规范的违法违规行为给予警告并罚款1万元。
(文章序列号:1747435347391942656)
免责声明:本文不构成对任何人的任何投资建议。
知识产权声明:面包财经作品知识产权为上海妙探网络科技有限公司所有。
相关文章
交通银行:2026年以来累计被罚没超2200万元,近30天黑猫投诉平台新增超230条投诉
2026-03-19 07:30
【读财报】公募基金发行透视:2月新发基金约906亿元 鹏安基金、博时基金等旗下产品发行规模居前
2026-03-19 07:30
上海金融监管局:“三降”提质守初心 金融消保赋能护民生
2026-03-18 18:08
奇富科技发布2025年四季度及全年业绩:AI创新为压舱石 赋能信贷科技质效提速
2026-03-18 11:46
海清智元拟港交所主板IPO:多光谱AI龙头,经营性现金流承压
2026-03-17 18:06
盘活农业资产新路径 沪农商行携手上海农交所落地全市首单设施农业抵押鉴证融资业务
2026-03-17 17:56





