编者按:国务院《关于加强监管防范风险推动资本市场高质量发展的若干意见》指出,加大对证券期货违法犯罪的联合打击力度。加大行政、民事、刑事立体化追责力度,依法从严查处各类违法违规行为。
近日,上交所发布公告表示,因对大连科利德半导体材料股份有限公司(以下简称“科利德”)保荐核查工作履职尽责不到位等,上交所对海通证券予以通报批评。
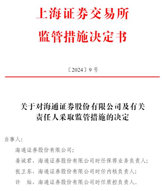
海通证券被通报批评:涉科利德IPO造假
5月8日,上交所发布《关于对海通证券股份有限公司予以通报批评的决定》。

上海证券交易所在发行上市审核及现场督导工作中发现,海通证券作为科利德申请科创板首次公开发行股票并上市(以下简称首发上市)项目的保荐人,存在以下违规情形:
一方面,海通证券保荐核查工作履职尽责不到位:海通证券未充分核查发行人科创属性指标相关信息,未充分核查研发人员认定依据、未充分核查研发投入金额的准确性;未充分核查成本核算的准确性。
另一方面,海通证券保荐业务内部质量控制存在薄弱环节:一是质控、内核意见落实不到位,未充分关注项目组回复出具的部分结论是否有相应的业务资料支持;二是质控部门现场核查有效性不足,尽管质控部门已查看了科利德ERP系统并执行了独立抽评程序,但仍未发现相关异常情况。
上交所决定对海通证券有限公司予以通报批评。同时,上交所要求海通证券提交经主要负责人、保荐业务负责人、质控负责人、内核负责人签字,并加盖公司公章的书面自查整改报告。
科利德:研发人员数量、研发投入金额造假
公开资料显示,科利德主要从事电子特种气体及半导体前驱体材料的研发、生产和销售,2023年6月15日,公司申报科创板获受理,2024年2月,科利德因保荐人海通证券申请撤回材料而IPO终止。

上交所对科利德的通报批评决定书显示,经查明,在发行上市申请过程中,科利德存在多项违规事项,包括科创属性指标相关信息披露不准确、研发人员数量披露不准确、研发投入金额披露不准确、未充分说明成本核算的准确性。
海通证券:年内多次领罚
根据监管部门通报信息统计,2024年以来,金融监管部门已向海通证券及相关责任人出具多张罚单。
2024年1月29日,上交所监管措施决定书显示,经现场督导发现,海通证券存在首发保荐业务履职尽责明显不到位、投行质控内核部门未识别项目重大风险及对尽职调查把关不审慎等缺陷。

同月,深交所向海通证券股份有限公司下发监管函。海通证券在担任江苏沃得农业机械股份有限公司IPO项目保荐人的过程中,存在未就实际控制人所持股权冻结情况持续履行尽职调查职责并及时向深交所报告,对关联方资金拆借披露的准确性未予充分核实,未对发行人会计基础不完善、内部控制不规范的情况予以充分关注,未经同意改动招股说明书的违规行为。
此外,2024年5月,因以自己名义按照中信中证的报价指令认购中核钛白非公开发行股票,客观上帮助中信中证及其客户取得股票收益,使得定增套利行为得以实现,证监会对海通证券下发行政处罚决定书。
(文章序列号:1790310479713931264)
免责声明:本文不构成对任何人的任何投资建议。
知识产权声明:面包财经作品知识产权为上海妙探网络科技有限公司所有。





