建设银行内控水平有待提升:因员工异常行为排查不到位被罚25万
作者:面包财经
发布日期:2024-03-08 10:20
处罚
2024年3月6日,国家金融监督管理总局喀什监管分局公开披露了对中国建设银行股份有限公司喀什地区分行的行政处罚。

行政处罚信息公开表显示,中国建设银行股份有限公司喀什地区分行因员工异常行为排查不到位被国家金融监督管理总局喀什监管分局罚款25万元。
同时,时任中国建设银行股份有限公司喀什地区分行营业室总经理黄金华因对员工异常行为排查不到位事项负有责任被警告并罚款5万元。
2024年以来累计被罚超800万元
面包财经梳理金融监管部门公开信息发现,2024年以来,建设银行累计收到14张罚单,累计被罚没金额为超过800万元,其中有两张罚单的被罚没金额高于100万元。

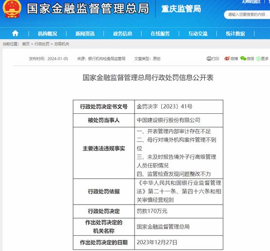
历史数据显示,1月5日,中国建设银行股份有限公司曾因并表管理内部审计存在不足、母行对境外机构案件管理不到位等四项违法违规事实被国家金融监督管理总局罚款170万元。

此外,1月9日,中国建设银行股份有限公司苏州分行因项目贷款“三查”不到位;抵押快贷业务管理不到位被国家金融监督管理总局苏州监管分局罚款100万元。
(文章序列号:1765669677025071104)
免责声明:本文不构成对任何人的任何投资建议。
知识产权声明:面包财经作品知识产权为上海妙探网络科技有限公司所有。





