3月4日晚间,英力股份发布2025年年度报告。随着消费电子行业的持续复苏,2025年,英力股份实现营业收入22.27亿元,同比增长20.83%;实现归母净利润1311.67万元,同比增长27.75%。
此外,公司拟向全体股东每10股派发现金股利1元(含税)。
二级市场方面,3月5日,英力股份收涨0.94%,收盘价为16.14元/股。
光伏业务收入下降
英力股份主营笔记本电脑结构件模组及相关精密模具,服务品牌商包括联想、戴尔、小米、宏碁、惠普等。
2025 年度,随着消费电子行业的持续复苏,AIPC 产业推进,全球笔记本电脑市场持续回暖,英力股份实现营业收入22.27亿元,同比增长20.83%;实现归母净利润1311.67万元,同比增长27.75%;实现归属于上市公司股东的扣除非经常性损益的净利润 943.65 万元,较上年同期减少27.44%。
截至 2025 年末,公司资产总额 340,666.31 万元,较上年同期上升 14.94%;资产负债率为59.16%,较上年同期上升5.97%。

分业务来看,英力股份收入以消费电子行业为主,2025年营业收入达到20.73亿元,同比上升27.5%,占比达到93.1%。其中,公司结构件模组收入超过19亿元,同比上升25.95%。
值得关注的是,公司光伏业务2025年收入为1.54亿元,同比下降29.16%。英力股份称,公司光伏业务整体下行,公司会减少光伏储能板块的亏损,不再单独开展光伏业务,以后光伏将会与储能、电池协同发展。
拟收购布局电池模组业务
此外,英力股份在年报中称,公司积极推进并购重组项目。
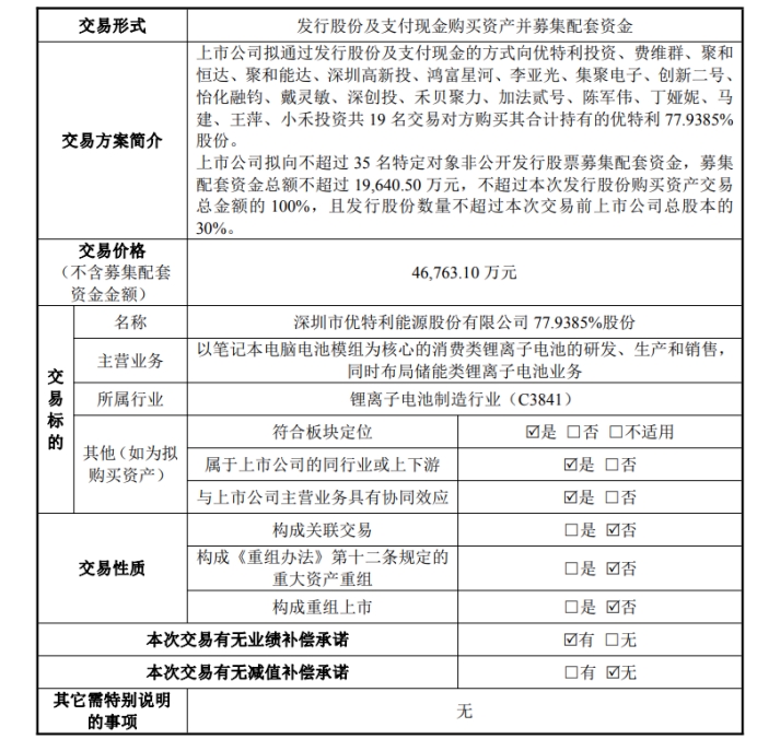
此前于2025年9月,英力股份披露发行股份及支付现金购买资产并募集配套资金报告书草案。根据公告,公司拟通过发行股份及支付现金方式购买吉安市井开区优特利投资有限公司、深圳聚和恒达投资合伙企业(有限合伙)等 19 名交易对方合计持有的深圳市优特利能源股份有限公司 77.9385%股份,同时拟向不超过35 名特定投资者发行股票募集配套资金。此次交易价格为4.68亿元。
公开资料显示,本次交易标的公司主要从事以笔记本电脑类锂电池模组为核心的消费类锂离子电池的研发、生产和销售,同时布局储能类锂离子电池业务,产品主要应用终端为笔记本电脑、平板电脑、智能手机、智能穿戴设备和数码相机等领域,是一家具备自主创新能力的锂离子电池一站式解决方案提供商。
根据公告,优利特 2023 年度、2024 年度和 2025 年 1-5 月实现归母净利润分别为-3,392.14万元、3,882.10万元和3,012.82万元。
(文章序列号:2029469276305494016/GJ)
免责声明:本文不构成对任何人的任何投资建议。
知识产权声明:面包财经作品知识产权为上海妙探网络科技有限公司所有。





