作为一家老牌头部基金公司,博时基金当前正面临着内控合规方面的挑战。
据近期公告披露,2025年10月,因合规内控问题,博时基金被中国证监会深圳监管局采取责令改正行政监管措施,两名高管同步收警示函。
值得关注的是,此次处罚作出当月,正是博时基金新任董事长张东的履职首月,且罚单落地之前张东担任公司总经理,对公司合规内控同样承担重要职责。
新董事长履职当月,博时基金因内控合规问题被监管部门采取行政监管措施,或许不能仅仅归咎于巧合。如何堵住合规内控漏洞,是新掌门人不得不面对的考验。
内控失守:博时基金及高管被采取监管措施
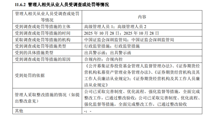
根据博时基金2025年年报披露,2025年10月31日,深圳证监局对博时基金采取“责令改正、暂停部分业务”的行政监管措施。处罚直指公司“合规内控”领域存在漏洞,依据包括《公开募集证券投资基金管理人监督管理办法》等多项法规。
与公司处罚同步的是,博时基金两名高级管理人员也在2025年10月28日被深圳证监局出具警示函,原因同样是“合规内控”履职不到位。
根据《证券投资基金管理公司合规管理规范》,当公司出现严重违规行为和重大风险事件时,董事会需对公司总经理以及相关高级管理人员应当承担的责任进行评估,并根据评估情况做出相应的问责处理。
公开资料显示,博时基金现任董事长为张东,自2024年5月入职博时基金以来,历任党委副书记、总经理兼党委副书记、党委书记兼总经理,2025年10月正式升任董事长。这意味着,此次监管处罚作出之前,张东已经兼博时基金总经理职务,对公司经营与合规同样承担重要职责。
多只主动权益基业绩欠佳,投资能力有待提升
合规内控面临挑战的同时,博时基金旗下部分主动权益业绩欠佳,成立多年回报仍然为负。
根据不完全统计,截至2026年4月13日(下同),博时基金在管的7只主动权益产品(初始基金口径)成立以来净值累计下跌超过30%。其中,博时消费创新A成立以来净值下跌53.7%,跑输业绩比较基准超过40个百分点。

公开资料显示,博时基金管理有限公司成立于1998年7月13日,是中国内地首批成立的五家基金管理公司之一。
公募基金产品的业绩表现固然受到市场环境等诸多外部因素的影响,但是成立多年单位净值仍在水下,在很大程度上也反应出相关产品投资能力和内控水平存在不足。
作为一家历史悠久,曾经引领行业发展的老牌金融机构,新掌门人如何带领博时基金补齐合规短板,提升投资者回报水平?
(文章序列号:2043623441940221952/GJ)
免责声明:本文不构成对任何人的任何投资建议。
知识产权声明:面包财经作品知识产权为上海妙探网络科技有限公司所有。





