近日,渝农商行发布了2025年年度报告。作为全国首家“A+H”股上市农商行、资产规模超1.66万亿元的“农商行一哥”,这份成绩单备受瞩目。
2025年,该行资产规模与净利润实现稳步增长,但非息收入疲软、零售资产质量承压、资本充足率下滑等隐忧同样不容忽视。在“零售立行”战略悄然淡出的背景下,这家万亿级巨头正经历着深刻的转型阵痛。
核心指标稳居区域首位,盈利结构失衡隐忧显现
2025年,渝农商行多项核心指标创下近年新高。截至年末,资产总额突破1.66万亿元,同比增长9.95%,增速创近四年新高;存款余额1.03万亿元、贷款余额7972.87亿元,同比分别增长9.21%、11.62%,存贷款规模与市场份额持续领跑重庆同业。
盈利层面,全年实现营业收入286.48亿元,同比增长1.37%;净利润124.20亿元,同比增长5.35%。资产质量保持稳健,不良贷款率1.08%,同比下降0.1个百分点,连续五年呈下降趋势;拨备覆盖率367.26%,风险抵补能力处于行业优良水平。

然而,亮眼数据的背后,盈利结构失衡问题凸显。受市场利率下行和债市波动双重影响,该行非息收入遭遇“滑铁卢”。数据显示,2025年利息净收入242.61亿元,同比增长7.85%;而非利息净收入则同比暴跌23.92%。其中,手续费及佣金净收入12.94亿元,同比下降19.71%,代理业务与银行卡手续费双双下滑;投资收益及公允价值变动净损益合计减少8.55亿元,拖累其他非息收入同比下降25.55%。
零售退潮与对公崛起
相较于财务数据的波动,业务结构的调整更值得关注。曾经作为招牌的“零售立行”战略在2025年已逐渐淡化,取而代之的是“数字驱动、产业链动、场景圈动”三大新动能。
截至2025年末,渝农商行零售贷款余额3010.22亿元,同比仅增长2.91%,占总贷款比重跌至37.76%,较2021年高峰期萎缩近10个百分点。与此同时,零售板块资产质量亮起红灯:零售不良贷款余额62.17亿元,同比增长32.66%,不良率攀升至2.07%。其中,个人经营贷和消费贷不良率分别升至1.97%和2.61%;按揭贷款规模亦连续三年缩水。

与此形成鲜明对比的是对公业务。截至2025年末,渝农商行公司贷款和垫款总额4349.74亿元,同比增速超21%,占总贷款比重升至54.55%。对公业务的爆发得益于渝农商行深度绑定重庆“33618”现代制造业集群及成渝双城经济圈建设等国家战略,通过“产业链动”模式实现批量获客,成为支撑万亿资产规模的新引擎。
合规与内控承压
在规模扩张的背后,风险隐患不容小觑。尽管全行整体不良率下降,但零售端风险积聚显著,若房地产市场持续低迷、消费需求不振,零售不良贷款压力可能进一步释放。
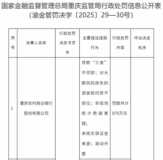
除了资产质量,合规经营漏洞同样引人关注。根据金融监管部门公告统计,2025年该行累计被罚没超1300万元。

2025年12月,渝农商行因贷款“三查”不尽职、对大额风险损失的调查和问责不到位、非现场统计数据差错、未核实保证金来源、滚动开票,被重庆金融监管局处以罚款870万元。时任该行副行长舒静及首席审贷官封洪伟被禁止终身从事银行业工作。

2025年1月9日,渝农商行还因办理经常项目资金收付,未对交易单证的真实性及其与外汇收支的一致性进行合理审查;违反规定办理资本项目资金收付等6项违法违规,被国家外汇管理局重庆市分局警告,罚款,并没收违法所得合计295.86万元。
此外,截至2025年末,该行核心一级资本充足率 12.67%,同比下降 1.57 个百分点,虽满足监管要求,但资产规模快速扩张导致资本消耗加速,后续资本补充压力有所上升。
纵观渝农商行2025年报,它既展示了作为“农商行一哥”在规模、效益、资产质量的总体稳健,但非息收入疲软、零售风险上行、资本消耗加快等问题,折射出该行传统农商行模式转型的阵痛。
纵观渝农商行2025年报,既展现了“农商行一哥”在规模与效益上的总体稳健,也折射出传统农商行模式转型的阵痛。2026年1月,随着新任董事长刘小军履新,如何在稳住对公基本盘的同时修复零售业务裂痕,如何平衡规模扩张与资本消耗、息差收窄之间的矛盾,将是其面临的关键考题。
(文章序列号:2046149788768014336/JW)
免责声明:本文不构成对任何人的任何投资建议。
知识产权声明:面包财经作品知识产权为上海妙探网络科技有限公司所有。





