长银五八消费金融合规存漏洞:因未经同意查询个人信息被监管处罚
作者:面包财经
发布日期:2024-01-31 14:27
行政处罚
面包财经梳理发现,以处罚公告日统计,2023年监管部门开出的涉及消费金融公司的机构罚单总数为8张,涉及7家机构,被罚没总金额超300万元。
单家消金公司方面,2023年2月8日,湖南长银五八消费金融股份有限公司因“未经同意查询个人信息”,被中国人民银行长沙中心支行处以罚款75万元。

曾因个人消费贷款违规流入房地产市场和证券市场被处罚
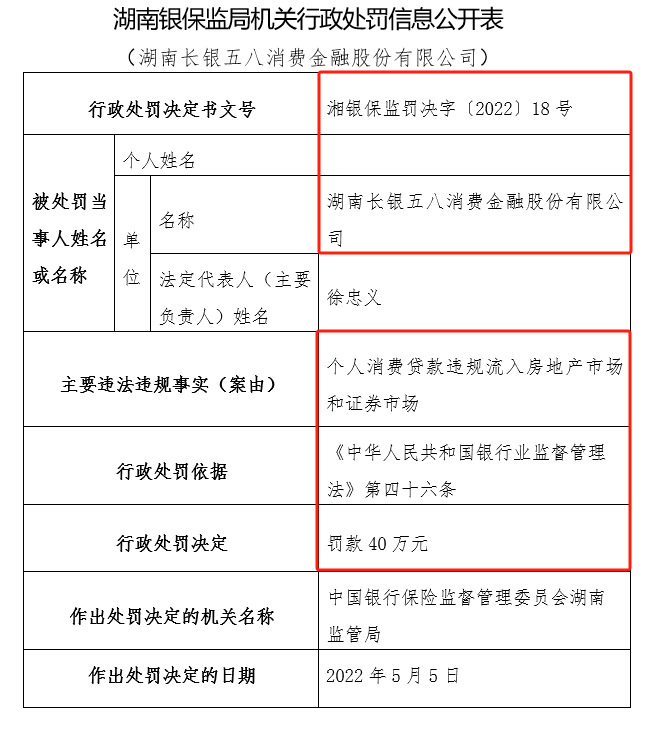
根据监管部门通报统计 ,2022年,湖南长银五八消费金融股份有限公司还曾被原银保监会湖南监管局处以罚款40万元。

具体来看,2022年5月,湖南长银五八消费金融股份有限公司被原银保监会湖南监管局处以罚款40万元。主要违法违规事实为:“个人消费贷款违规流入房地产市场和证券市场”。
湖南长银五八消费金融股份有限公司于2017年1月24日正式开业,是经中国银保监会批准的湖南首家持牌消费金融公司,由长沙银行股份有限公司、北京城市网邻信息技术有限公司、长沙通程控股股份有限公司共同发起设立,总部位于湖南长沙。
(文章序列号:1752537352175226880)
免责声明:本文不构成对任何人的任何投资建议。
知识产权声明:面包财经作品知识产权为上海妙探网络科技有限公司所有。
相关文章
华夏基金试水视频播客 解锁投资陪伴新范式
2026-03-20 10:10
交通银行:2026年以来累计被罚没超2200万元,近30天黑猫投诉平台新增超230条投诉
2026-03-19 07:30
【读财报】公募基金发行透视:2月新发基金约906亿元 鹏安基金、博时基金等旗下产品发行规模居前
2026-03-19 07:30
上海金融监管局:“三降”提质守初心 金融消保赋能护民生
2026-03-18 18:08
奇富科技发布2025年四季度及全年业绩:AI创新为压舱石 赋能信贷科技质效提速
2026-03-18 11:46
海清智元拟港交所主板IPO:多光谱AI龙头,经营性现金流承压
2026-03-17 18:06





