编者按:《证券发行上市保荐业务管理办法》规定,保荐机构及其保荐代表人、其他从事保荐业务的人员应当遵守法律、行政法规和中国证监会、证券交易所、中国证券业协会的相关规定,恪守业务规则和行业规范,诚实守信,勤勉尽责,廉洁从业,尽职推荐发行人证券发行上市,持续督导发行人履行规范运作、信守承诺、信息披露等义务。
12月29日,科思科技发布《关于公司及相关人员收到深圳证监局警示函的公告》。因信披及内幕信息管理不规范,公司及相关人员遭警示。
科思科技首发上市保荐机构为中天国富证券,持续督导期为2020年10月22日至2023年12月31日。
督导阶段项目出现问题,中天国富证券是否做到了勤勉尽责?
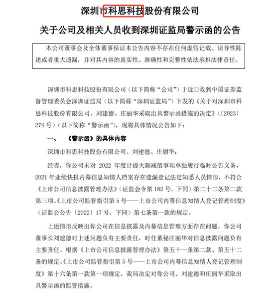
科思科技:信披及内幕信息管理不规范
根据深圳证监局出具的警示函,科思科技未对2022年度计提大额减值事项单独履行临时公告义务,2021年业绩快报内幕信息知情人档案存在遗漏登记法定知悉人员情形,不符合《上市公司信息披露管理办法》(证监会令第182号,下同)第二十二条第二款第三项、《上市公司监管指引第5号——上市公司内幕信息知情人登记管理制度》(证监会公告〔2022〕17号,下同)第七条第一款的规定。

科思科技董事长刘建德对上述问题负有主要责任,时任董秘庄丽华对信息披露问题负有主要责任。根据《上市公司信息披露管理办法》第五十一条第二款、第五十二条的规定、《上市公司监管指引第5号——上市公司内幕信息知情人登记管理制度》第十六条第一款第一项规定,深证证监局决定对公司、刘建德和庄丽华采取出具警示函的监管措施。
近期,沪深交易所分别披露了2022-2023年度信息披露评价结果。根据评价规则,评价结果分为A、B、C、D四档,分别代表信息披露工作优秀、良好、合格、不合格。
评价结果显示,科思科技的上市来首次信披评价结果为C。
中天国富证券是否尽督导责任?
科思科技于2020年上市,首次公开发行股票并在科创板上市的保荐机构为中天国富证券,持续督导期为2020年10月22日至2023年12月31日。

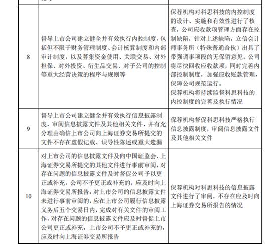
中天国富证券在《中天国富证券有限公司关于深圳市科思科技股份有限公司2022年度持续督导跟踪报告》中表示,保荐机构督促科思科技严格执行信息披露制度,审阅信息披露文件及其他相关文件。

督导阶段项目出现问题,中天国富证券的风控合规团队是否做到了勤勉尽责,公司内控是否合规?董事长、总经理、合规负责人等高管该如何堵住风控漏洞?
(文章序列号:1740636523457548288)
免责声明:本文不构成对任何人的任何投资建议。
知识产权声明:面包财经作品知识产权为上海妙探网络科技有限公司所有。





