创金合信基金投资运作违规被处罚:投资者亏钱是否可以索赔?
创金合信基金合规

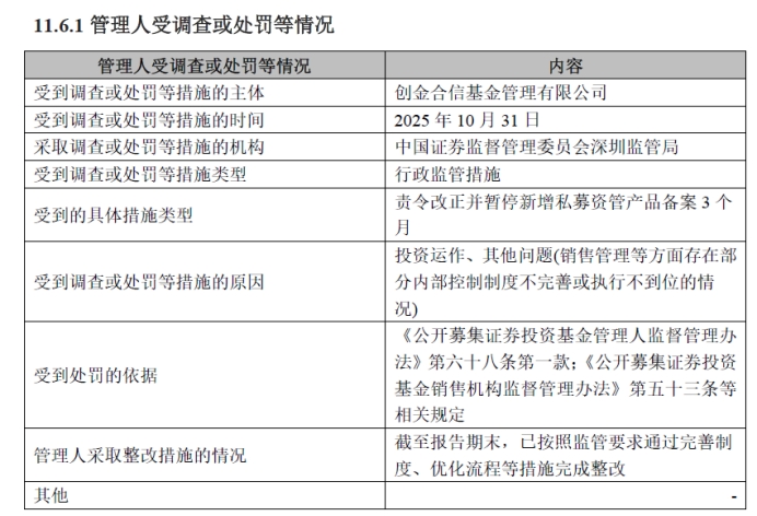
据近期公告披露,2025年10月,创金合信基金因投资运作等问题被责令改正。公司部分高级管理人员也被出具警示函。

尽管公司表示已完成整改,但旗下规模最大的主动权益产品之一,创金合信产业智选成立以来累计亏损超 15 亿元的严峻现实,让投资者不禁追问:此次监管处罚是否涉及该产品?基金亏损与投资运作问题是否存在关联?持有人的损失又该由谁来承担?亏损的投资人是否可以向基金公司索赔?

创金合信基金:因投资运作违规被监管部门处罚

2025年10月31日,创金合信基金因投资运作、其他问题(销售管理等方面存在部分内部控制制度不完善或执行不到位的情况),被中国证券监督管理委员会深圳监管局责令改正并暂停新增私募资管产品备案 3 个月。公司部分高级管理人员也被出具警示函。

公开资料显示,创金合信基金管理有限公司成立于2014年7月,是第一家成立时即实现员工持股的基金公司。

公司在公告中披露,截至报告期末,已按照监管要求通过完善制度、优化流程等措施完成整改。

创金合信产业智选:成立以来累亏超15亿元

值得关注的是,创金合信基金的整改公告并未解答投资者的核心疑问:监管提及的“投资运作”问题到底涉及哪些产品?因投资运作不规范给持有人造成的历史亏损,又该由谁来承担?

而创金合信产业智选作为公司旗下规模较大的主动权益产品之一,其自成立以来的长期低迷表现,恰好成为探讨上述问题的重要切入点。该基金成立于 2021 年 7 月,属于偏股混合型基金,合同约定的投资目标为:“主要投资于行业竞争格局良好的企业,在严格控制风险的前提下,追求超越业绩比较基准的投资回报。”

1776421589532_1437_5464.png

截至2026年4月16日,创金合信产业智选A 累计收益亏损超过30%,不仅未能给长期持有人创造正回报,反而大幅跑输业绩比较基准超过 36 个百分点,在同类可比基金中排名 1778/1983,处于尾部梯队。

在净值持续深度回调的背景下,截至 2025 年末,创金合信产业智选AC类份额累计亏损金额已超过 15 亿元,而公司“旱涝保收”,累计收取超过1亿元的管理费。

投资者是否可以索赔?

研究发现,创金合信产业智选成立时的 2021 年 7 月,恰逢新能源、半导体等成长赛道热度飙升,市场情绪高涨。

2022 年,A 股市场风格发生剧烈切换。但创金合信产业智选并未及时调整策略,反而选择 “硬扛” 市场调整。据基金年报披露,当年该基金仍重点布局新能源行业,看好新能源龙头白马的估值修复,同时基于 “地产供给端政策已经逐步落地,需求端政策也有望出台” 的判断,新增地产链相关制造业标的配置。

然而,市场对地产悲观情绪加剧,地产刺激政策效果不佳,顺周期行业表现远低于预期。

2023 年二季度,该基金对光伏产业链进行了大幅加仓,但随着 2023 年下半年光伏产业链产能快速释放,行业供需格局发生变化,产业链产品价格与企业盈利大幅下滑,进一步加剧了基金净值回撤。

复盘其历年操作不难发现,基金经理在行业趋势判断上存明显滞后,同时未能及时根据景气度变化调整策略。这种投资运作策略上的短板,或是导致该基金累计产生较大亏损的重要原因。

2025年,基金重点增加了AI算力的配置,凭借板块行情红利,全年收益率达到46.54%,实现阶段性反弹。但是由于此前几年业绩欠佳,当前基金单位净值仍远低于1。

根据《证券投资基金法》,基金管理人、基金托管人管理、运用基金财产,应当恪尽职守,履行诚实信用、谨慎勤勉的义务。创金合信产业智选持有人累计亏损超 15 亿元,投资者有权追问:公司是否尽到受托义务?亏损与投资运作问题是否存在关联?受损基民是否可以索赔?

(文章序列号:2045073531439550464/GJ)

免责声明:本文不构成对任何人的任何投资建议。
知识产权声明:面包财经作品知识产权为上海妙探网络科技有限公司所有。

相关文章
【看新股】阿童木机器人港股IPO:主营高速机器人 深创投、联想基金等参投
2026-03-09 07:30
【基金315】国联基金:同一基金经理在管产品年内业绩相差超30个百分点,是否合规?
2026-03-06 07:30
华宝基金:老牌基金5年净值下跌32%,重仓消费板块
2026-03-04 07:30
【绩优基金】鑫元广利定期开放:穿越周期稳健增值 近三年收益排名同类榜首
2026-03-02 07:30
东方阿尔法基金:同一基金经理在管产品年内业绩相差超40个百分点,引不公平对待质疑
2026-03-02 07:30
【绩优基金】鑫元鑫趋势A:“量化+主动”选股策略加持,收益率突破100%
2026-02-27 14:40
专题
查看全部