近期,中国证券业协会公布2023年证券公司债券业务执业质量评价结果。其中,东兴证券的评级结果降为B。
分析发现,2023年3月,东兴证券因涉嫌保荐、承销及持续督导等业务未勤勉尽责,被中国证监会立案调查。2023年11月,东兴证券因债券受托违规,收到甘肃证监局出具的警示函。
债券业务执业质量降为B
2023年7月,修订后的《证券公司债券业务执业质量评价办法》(以下简称“《评价办法》”)正式发布并实施。
此次执业质量评价是对各参评证券公司2022年公司债券业务情况开展的综合性评价,同时适度兼顾评价期后至评价结果发布前部分证券公司重大违规事项的影响。企业债券将在下一年度纳入评价范围。根据《评价办法》,评价结果分为A、B、C三类,其类别的划分主要反映参评证券公司债券业务合规内控、执业质量与服务能力的相对水平,不涉及对证券公司资信状况和业务资格的评价。

公开数据显示,东兴证券的债券业务执业质量评级被降为B。2021、2022年度,东兴证券的债券业务执业质量评级均为A。
因涉嫌保荐等业务未勤勉尽责被证监会立案调查
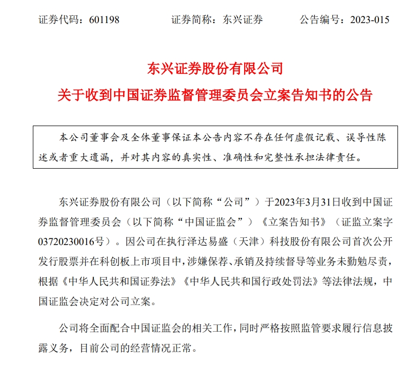
面包财经翻查资料发现,东兴证券于2023年3月31日收到中国证监会《立案告知书》(证监立案字03720230016号)。

文件显示,东兴证券“在执行泽达易盛(天津)科技股份有限公司首次公开发行股票并在科创板上市项目中,涉嫌保荐、承销及持续督导等业务未勤勉尽责,根据《中华人民共和国证券法》《中华人民共和国行政处罚法》等法律法规,中国证监会决定对公司立案。”
此外,2023年11月,东兴证券收到甘肃证监局下发的警示函(甘证监行政监管措施决定书〔2023〕15号)。
根据《决定》,“兰州黄河生态旅游开发集团有限公司(以下简称“黄河开发集团”)非公开发行的“22兰旅02”“22兰旅03”公司债券合计6.46亿元于2022年9月-2023年2月期间未按募集说明书约定的用途使用。你公司(东兴证券,下同)作为“22兰旅02”“22兰旅03”的受托管理人,未按照债券受托管理协议的约定履职尽责,违反了《公司债券发行与交易管理办法》(证监会令第180号)第六十条的规定。根据《公司债券发行与交易管理办法》(证监会令第180号)第六十八条规定,我局决定对你公司采取出具警示函的行政监管措施”。
(文章序列号:1742829896025116672)
免责声明:本文不构成对任何人的任何投资建议。
知识产权声明:面包财经作品知识产权为上海妙探网络科技有限公司所有。





