
截至2023年2月7日收盘,43家上市券商中已有20家券商披露了2022年度业绩快报或业绩预告。
截至目前,仅方正证券的2022年归母净利润料实现正增长,预计同比上升5%-15%;中信证券、国元证券归母净利润降幅不超过10%。有15家券商预计2022年归母净利润下滑幅度超50%,其中天风证券和太平洋预告亏损。
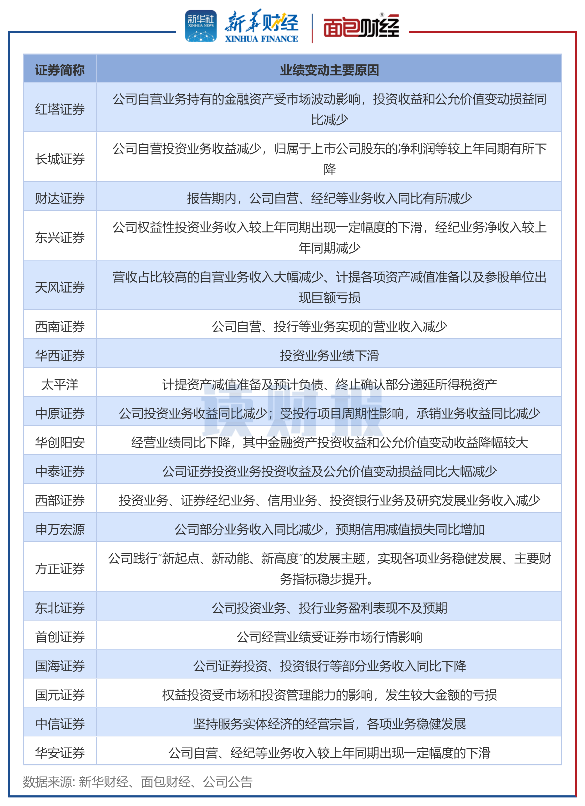
梳理发现,大部分券商业绩下滑的主要原因在于自营业务,而业绩预亏的天风证券和太平洋则是受到计提资产减值准备增多的影响。
近八成券商净利下滑超50% 两家券商预亏
截至2023年2月7日收盘,方正证券、申万宏源、中泰证券等16家上市券商披露了2022年度业绩预告,中信证券、国元证券等4家券商披露了业绩快报。因受2022年股票和债券市场波动影响,券商2022年度业绩整体表现不佳。
从披露业绩预告的16家券商来看,仅方正证券2022年归母净利润实现了逆市上涨,同比上升5%-15%。有13家券商的归母净利润同比跌幅在50%以上(不包括预亏),其中红塔证券和东北证券的归母净利润降幅靠前,预计同比分别下降97.87%和85.81%。
除此之外,天风证券和太平洋均预计2022年度业绩亏损。
具体来看,天风证券预计2022年度归母净利润亏损12.71亿元,而2021年度的归母净利润为5.86亿元,归母净利润由盈转亏。天风证券称,在2022年严峻的市场环境下,公司营收占比较高的自营业务收入大幅减少、计提各项资产减值准备以及参股单位出现巨额亏损等原因导致公司2022年出现亏损。
太平洋业绩预告称,预计公司2022年度实现归母净利润亏损3.70亿元到5.30亿元,而上年同期归母净利润为1.21亿元。太平洋称,公司各业务条线经营稳定,但由于计提资产减值准备及预计负债、终止确认部分递延所得税资产等原因,造成公司本年度亏损。

图1:20家上市券商发布业绩预告或业绩快报
从披露业绩快报的4家券商来看,中信证券和国元证券归母净利润下降幅度不超过10%,同比分别下降8.57%和10.00%,国海证券的归母净利润下降幅度较大,同比下降67.38%。
营收方面,中信证券、国元证券、国海证券和华安证券2022年分别实现营业收入655.33亿元、53.58亿元、36.17亿元和31.59亿元,同比下降分别14.36%、12.31%、30.05%和9.31%。
业绩下滑多受自营业务收入下降影响
公告显示,大部分券商业绩下滑的共性在于2022年自营业务收入下降,业绩预亏的天风证券和太平洋则是受到计提资产减值准备增多的影响。

图2:20家券商2022年业绩变动主要原因
梳理发现,包括红塔证券、长城证券在内的14家券商在业绩变动原因中提到,2022年度业绩下滑明显的主要原因为受到自营业务收入下降的影响。而2022年业绩预亏的天风证券和太平洋则明确提到业绩亏损的主要原因为计提资产减值准备的影响。
具体来看,天风证券在披露业绩预告的同时,也披露了集体资产减值准备公告。公司2022年度预计计提资产减值准备金额共计6.06亿元,将减少公司2022年度净利润4.56亿元。
太平洋在业绩预亏公告中提到,公司2022年上半年计提资产减值准备约3.15亿元,扣除所得税因素,影响公司2022年度净利润约2.37亿元;2022年下半年计提资产减值准备约3.36亿元,扣除所得税因素,影响公司2022年度净利润约2.66亿元。
【读财报】是由新华财经与面包财经共同打造的一档以上市公司财报解读为主要内容的栏目,内容全面覆盖全球股市、汇市和债市等金融市场,提供权威、专业、全面的金融信息服务。新华财经是新华社承建的国家金融信息平台。
免责声明:本文不构成对任何人的任何投资建议。
知识产权声明:面包财经作品知识产权为上海妙探网络科技有限公司所有。





