编者按:《证券发行上市保荐业务管理办法》规定,保荐机构及其保荐代表人、其他从事保荐业务的人员应当遵守法律、行政法规和中国证监会、证券交易所、中国证券业协会的相关规定,恪守业务规则和行业规范,诚实守信,勤勉尽责,廉洁从业,尽职推荐发行人证券发行上市,持续督导发行人履行规范运作、信守承诺、信息披露等义务.
12月26日,科汇股份发布了关于签署项目合作协议的公告。公告显示,公司拟在淄博市淄川区投资建设磁阻电机项目,并就拟建设项目与淄川区人民政府签署《山东科汇电
力自动化股份有限公司磁阻电机项目合作协议》。项目总投资约5,000万元人民币,项目用地面积约50亩。
此外,近期科汇股份也因信息披露违规被证监会出具警示函。由于2021年公司存在募集资金管理使用不规范、相关信息披露不及时及政府补助事项披露不及时的问题,中国证监会对其采取出具警示函的行政监管措施。
公开信息显示,国海证券是科汇股份首次公开发行股票的保荐人,持续督导期在2021年6月16日至2024年12月31日
公司出现信息披露违规的情况,国海证券作为时任保荐机构,是否在督导期尽职履行其督导义务?
多项信披违规被出具警示函
2023年11月17日,科汇股份发布收到证监会《行政监管措施决定书》的公告。
公告显示,由于2021年公司存在募集资金管理使用不规范、相关信息披露不及时及政府补助事项披露不及时的问题,中国证监会对其采取出具警示函的行政监管措施。

国海证券是否尽督导责任?
科汇股份于2021年6月登陆科创板。公开资料显示,国海证券是科汇股份首次公开发行股票的保荐人,持续督导期在2021年6月16日至2024年12月31日。

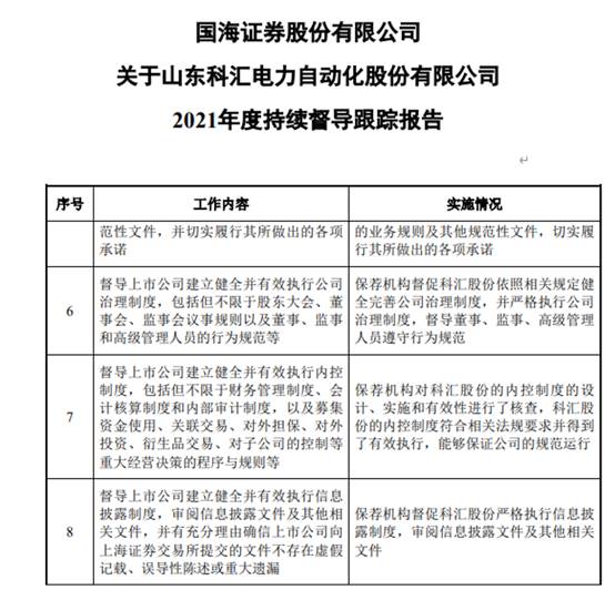
在科汇股份出现信披违规的情况下,国海证券在2021年度持续督导跟踪报告中表示:“保荐机构督促科汇股份严格执行信息披露制度,审阅信息披露文件及其他相关文件”。

国海证券:曾因承销业务违规被行政处罚
此前,国海证券也曾因为出具承销文件存在虚假记载情况等被证监会开具行政处罚决定书。
2022年3月,证监会发布了对国海证券的行政处罚决定书。决定书显示,国海证券因为给胜通集团出具的承销文件存在虚假记载情况、未审慎关注山东胜通钢帘线有限公司(以下简称胜通钢帘线)在产能利用率、销售收入等方面存在的异常情况等被责令改正,给予警告,没收违法所得1,798万元,并处以60万元罚款。
保荐、督导期间项目出现问题,国海证券的风控合规团队是否做到了勤勉尽责,公司内控是否合规?董事长、总经理、合规负责人等高管该如何堵住风控漏洞?
(文章序列号:1739482685740552192)
免责声明:本文不构成对任何人的任何投资建议。
知识产权声明:面包财经作品知识产权为上海妙探网络科技有限公司所有。





