面包财经梳理公开资料显示,梦百合2023年度拟不进行现金分红,公司已连续三年零现金派息。截至2023年末,梦百合母公司报表未分配利润金额约11.76亿元。
相对于较少的现金分红,梦百合上市以来股权融资金额合计超过29亿元。
2024年一季度,梦百合营收、归母净利润分别同比增长7.08%、18.18%。
连续3年零现金派息
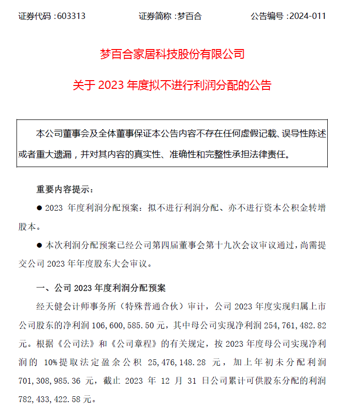
梦百合近日公告2023年度拟不进行利润分配。
公告披露显示,公司2023年度拟不进行利润分配的原因为:“1、2023 年,公司实现营业收入 797,591.64 万元,在全球化经营战略下,为满足公司业务发展需要,对运营资金的需求较大。 2、2024 年,公司将加大内销渠道拓展和自主品牌建设,为减少财务费用,保证公司持续、稳健发展,需留存一定资金投入。3、考虑到公司募投项目的实施情况,同时为更好应对市场环境波动风险,公司需预留部分资金以进一步提高公司流动性安全边际,增强公司发展的韧性。综合考虑公司发展战略、经营实际及所处的发展阶段等因素,为保障公司未来发展的现金需要和股东的长远利益,公司 2023 年度拟不进行利润分配、亦不进行资本公积金转增股本。”

截至2023年末,梦百合母公司报表未分配利润金额约11.76亿元。
研究发现,梦百合2021年和2022年也均未进行现金分红,已连续3年零派息。
梦百合上一次现金分红为2020年年报,现金派息约1.31亿元。自2016年上市以来,公司累计现金分红金额约5.17亿元。
上市以来累计股权融资超29亿
相对于较少的现金分红,梦百合上市以来的股权融资金额较大。
根据不完全统计,梦百合上市以来股权融资金额合计超过29亿元,包括首发募资9.25亿元以及可转债、定向增发融资。
2023年下半年完成的定向增发融资中,梦百合募集资金总额8亿元,发行价格9.38元/股,募集资金将用于家居产品配套生产基地项目,美国亚利桑那州生产基地扩建项目,智能化、信息化升级改造项目以及补充流动资金。
2024年一季度归母净利润同比增长18.18%
梦百合主要从事记忆绵床垫、记忆绵枕头、沙发、电动床及其他家居制品的研发、生产和销售。
近年来,公司业绩增长承压,2022年、2023年连续两年营收同比下滑。归母净利润在2021年亏损后有所反弹,但还未回到前期高点。

梦百合近日披露的2024年一季报显示,公司一季度实现营收18.19亿元,同比增长7.08%;实现归母净利润0.2亿元,同比增长18.18%。
(文章序列号:1785173918609444864)
免责声明:本文不构成对任何人的任何投资建议。
知识产权声明:面包财经作品知识产权为上海妙探网络科技有限公司所有。





