3月8日,卡罗特递交港股上市申请。
面包财经梳理公开资料发现,近年来,卡罗特业绩较快增长,2023年实现收入、净利润分别为15.83亿元、2.37亿元。2023年,公司品牌业务的收入占比进一步上升至87.2%,但毛利率下降较为明显。
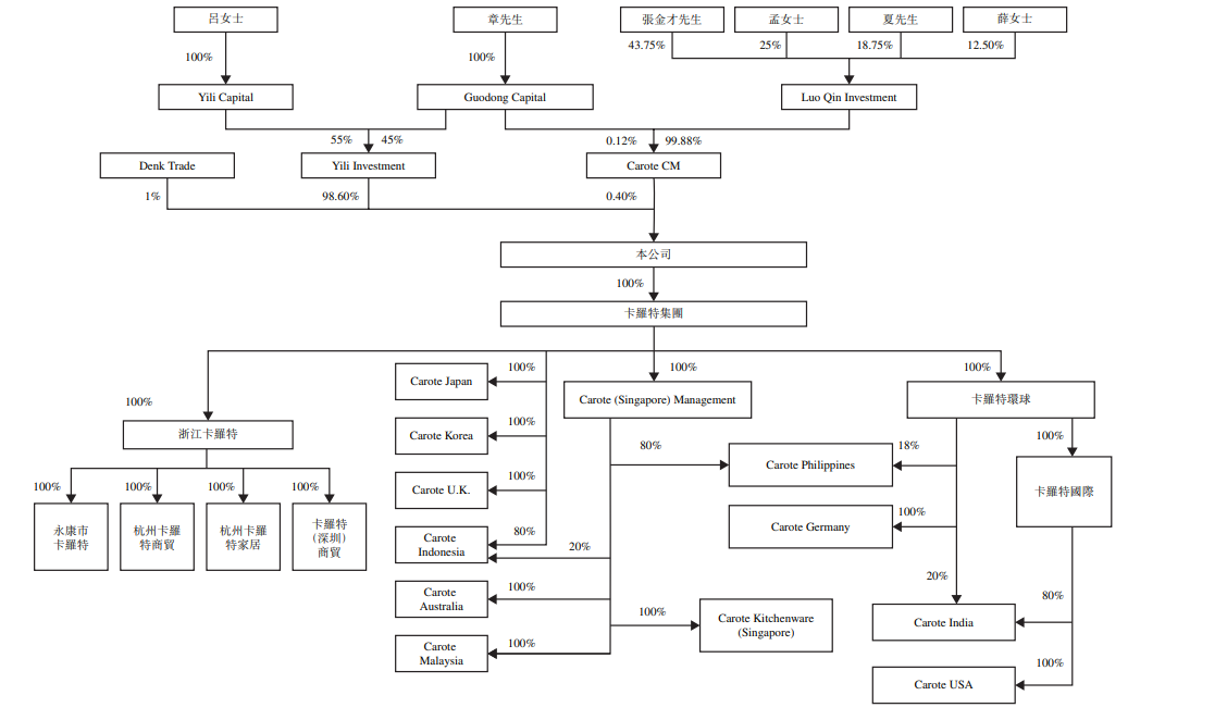
卡罗特的股权结构高度集中。截至最后实际可行日期,章国栋和吕伊俐通过多家中间实体持有及控制公司共计99%的已发行股本。
申请上市前的3月4日,卡罗特向当时股东宣派截至2023年12月31日止年度的股利1亿元。
厨具产品提供商,品牌业务收入占比上升、美国市场为最大收入来源
卡罗特总部位于杭州,发展历程始于2007年,主要向消费者提供多种厨具产品。
据聆讯资料集披露,公司最初主要为海外品牌提供OEM服务,2013年转而专注于发展ODM业务。2016年,公司进军线上零售业务,推出自有厨具产品品牌“卡罗特(CAROTE)”。2022年2月起,卡罗特转向完全外包及轻资产模式。
近年来,卡罗特来自品牌业务的收入及收入占比明显提升。2023年,公司来自品牌业务的收入为13.8亿元,占总收入的比例为87.2%。

美国市场是卡罗特的最主要收入来源,2023年贡献收入7.4亿元,占公司总收入的46.8%。其次为中国内地、亚洲(中国内地除外)市场,2023年分别贡献总收入的20.4%、12.9%。

业绩较快增长,2023年品牌业务毛利率明显下降
近年来,卡罗特实现业绩较快增长。
根据聆讯资料集披露,2021年至2023年,公司收入从6.75亿元上升至15.83亿元、同期的净利润从0.32亿元上升至2.37亿元。

2023年,卡罗特品牌业务的毛利率为39.2%,相较2022年的45.9%下降较为明显,公司表示主要是由于为吸引更多客户及维持竞争力,降低若干产品定价。

股权结构高度集中,申请上市前“派息”1亿元
卡罗特的股权结构高度集中。
截至最后实际可行日期,章国栋和吕伊俐通过多家中间实体(即Yili Capital、Guodong Capital、Yili Investment及Carote CM,统称为“中间股东”)持有及控制公司共计99%的已发行股本。

2024年3月4日,卡罗特向当时股东宣派截至2023年12月31日止年度的股利人民币1亿元。卡罗特在聆讯资料集中表示,公司在扣除任何并购的重大资本开支及成本后,每年宣派及派付不少于未来可分派净利润20%的股利。
(文章序列号:1767061488633253888)
免责声明:本文不构成对任何人的任何投资建议。
知识产权声明:面包财经作品知识产权为上海妙探网络科技有限公司所有。





