4月1日晚间,喜临门公告称,因涉嫌信息披露违法违规,公司及实控人陈阿裕被中国证监会立案调查。

此前3月27日,公司已因子公司1亿元资金被非法划转收到上交所监管工作函,控股股东非经营性占用公司资金余额累计达1.9亿元。
而在喜临门深陷经营与监管危机的背景下,国金证券此前于公司股价高位发布研报并给予“买入”评级。
这场风波,不仅暴露了喜临门自身的管理漏洞,更将券商研报的客观性与合规性推向了市场审视的聚光灯下。
控股股东非法占用资金,喜临门深陷立案风波
3月27日,喜临门披露控股子公司喜途科技1亿元资金被内部人员非法划转,公司于3月26日向公安机关申请立案侦查,并对相关银行账户实施保护性冻结,冻结合计金额达9亿元,涉案及冻结合计资金超10亿元,占公司最近一期经审计净资产的26.54%。
上交所随即下发监管工作函,在监管督促下,喜临门展开自查,很快揭开了控股股东违规占用资金的真相——控股股东通过贷款转贷、保理融资等复杂模式,非经营性占用公司资金余额累计达1.9亿元(初步统计)。

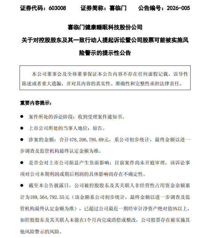
为挽回被违规占用的资金损失,喜临门联合下属两家全资子公司,以损害公司利益责任纠纷为由,将控股股东华易智能制造、其一致行动人华瀚投资、实控人陈阿裕列为共同被告,向绍兴市越城区人民法院提起诉讼,涉案金额合计4.78亿元。
4月1日晚间,喜临门连发多份公告,确认公司及实控人陈阿裕因涉嫌信息披露违法违规,被证监会正式立案调查,同步披露的还有控股股东持有的喜临门股份被司法冻结等信息。
股价大幅跳水,国金证券高位推票坑了投资人
2026年1月,喜临门股价站上21.59元阶段高位,彼时国金证券发布研报给予公司“买入”评级,目标价高达23.94元,与当时股价相比仍有超10%上涨预期。

此后公司股价开启持续下跌,4月2日、3日连续跌停,报收12.31元/股,较1月高位跌幅超40%,总市值缩水至45亿元,投资者损失惨重。

回看国金证券2026年1月16日发布的研报:“智能床垫成为公司第二增长曲线,2025年开启AI元年”,公司部分产品树立行业技术标杆,大众化产品加速市场渗透,公司搭载睡眠全场景脑波控制解决方案,与多所高校深入合作实现技术迭代。研报对公司发展前景持乐观判断,却未对公司控股股东资金占用、内控管理等潜在风险进行充分提示。
在研报发布的节点,喜临门已暗藏资金管理隐患,而国金证券在股价高位时给出买入评级,其研报的客观性、合理性存疑。国金证券高位推票的行为是否合规?
国金证券现任董事长为冉云,兼任国金鼎兴投资有限公司董事,曾在成都证券任职副总裁、监事长。国金证券现任总裁、财务总监为姜文国,曾任职光大证券资产经营部项目经理、兴业证券投资银行上海总部总经理、总裁助理。现任国金证券研究所所长为苏晨,曾在中泰证券、兴业证券任职。
(文章序列号:2040006175591895040/PLH)
免责声明:本文不构成对任何人的任何投资建议。
知识产权声明:面包财经作品知识产权为上海妙探网络科技有限公司所有。





